一、基本信息
(一)事项名称:水电气网联合报装“一件事”
(二)服务对象:法人和其他组织
(三)适用范围:临沧市辖区范围内新建、改建、扩建房屋建筑和市政基础设施工程建设项目涉及的供水、供电、供气、用网等市政公用服务报装接入及外线接入工程审批。
(四)办理形式:网上办理、窗口办理
(五)法定办结时限:22个工作日
(六)承诺审批(办结)时限:5个工作日(此为市政公用外线接入工程审批办结时限,水电气网的业务开通时限以各企业公布的时限为准)
(七)审批服务层级:市、县(区)级
(八)是否收费:否(本次联合报装接入服务流程不收取费用,道路挖掘修复费用按有关规定执行)、
(九)中介服务事项名称:无
(十)是否需要勘验、组织听证、专家评审、检测:是
(十一)审批机关是否委托服务机构开展技术性服务:否
(十二)是否实行告知承诺办理:是
(十三)是否实行容缺办理:是(用电报装)
(十四)办理时间:
工作日,上午08:30-12:00,下午14:30-18:00
(十五)办理地址:
1.线上平台办理:云南政务服务网
https://zwfw.yn.gov.cn/portal/#/home?flag=false
2.线下窗口办理:临沧市临翔区凤翔街道沧江北路3号临沧市(区)政务服务中心2号大厅一楼A01号、A02号、A03号、A04号窗口(临沧市住房和城乡建设局窗口)
二、办理条件
工程建设项目新建、改建、扩建,依法按照基本建设程序涉及水电气网联合报装。
三、申请材料
1.云南省水电气网联合报装“一件事”申请表
2.云南省水电气网市政公用外线接入工程审批申请表
3.授权委托书(非必要)
4.被委托人有效身份证明(非必要)
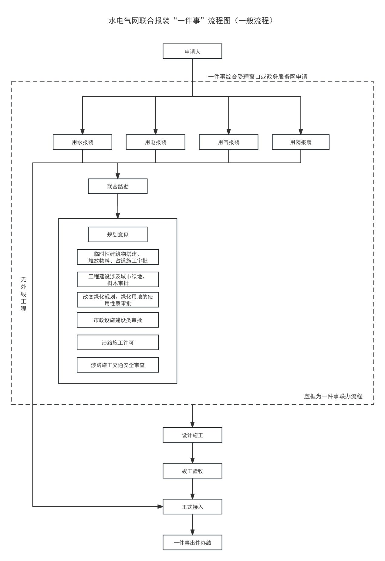
四、办理流程图
