中央人民政府
云南省人民政府
临沧市人民政府
本站支持IPv6/IPv4
无障碍浏览
长者模式
临沧市人民政府
返回首页
政府信息公开
(临沧市气象局)
政府信息公开指南
文件及解读
法定主动公开内容
领导简介
机构职能
财政信息
部门预决算
发展计划报告
气象科普
权责清单
政府信息公开年报
2025年
2024年
2023年
2022年
2021年
2020年
政府信息公开基本目录
工作动态
通知通告
党建
政务服务
首页
>
通知通告
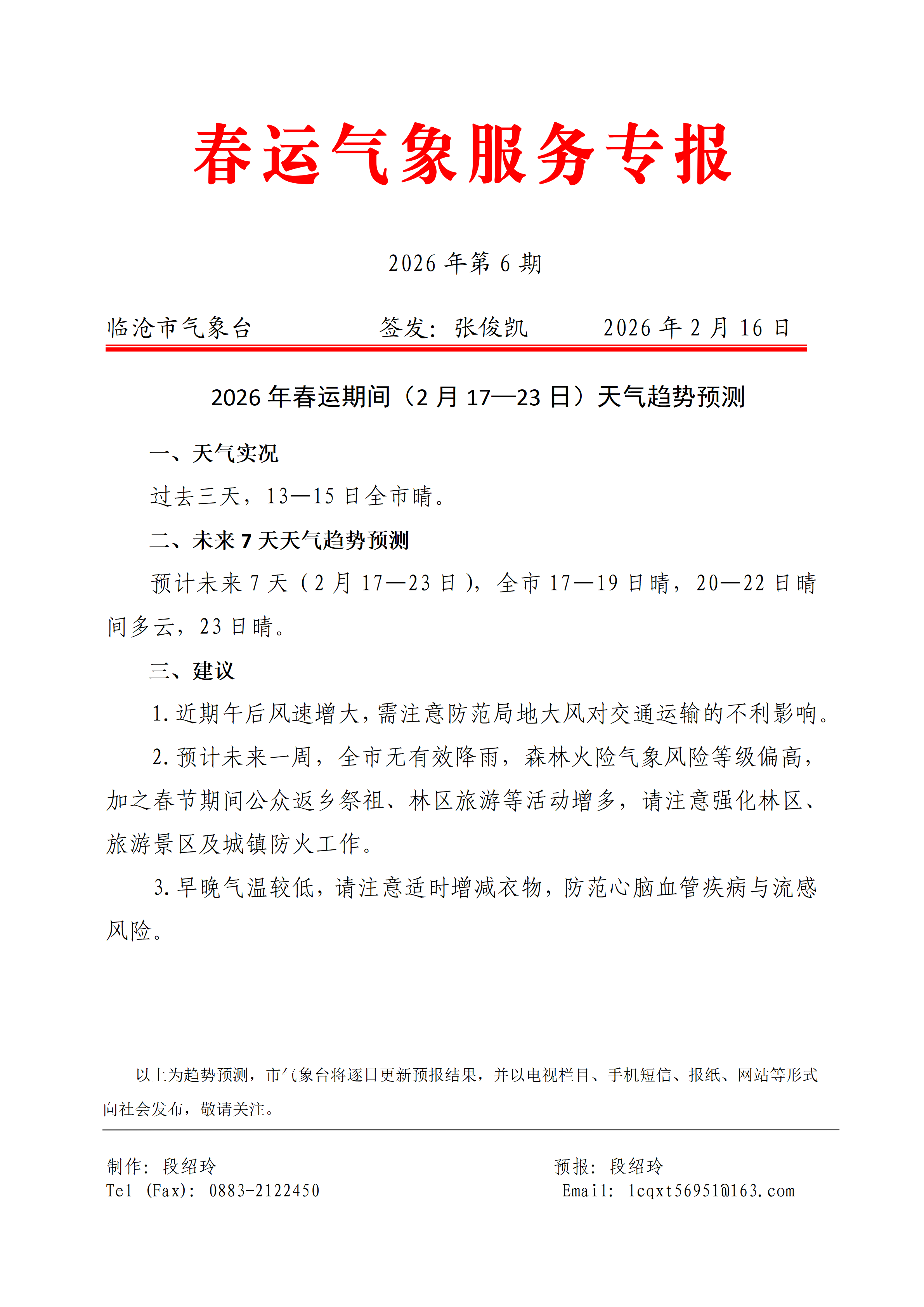
2026年临沧市春运气象服务专报(第6期)
日期:2026-02-23 08:46
来源:临沧市气象局
浏览:116次
字体:【
大
中
小
】
扫一扫在手机打开当前页面
分享:
打印
关闭
上一篇:
2026年临沧市春运气象服务专报(第7期)
下一篇:
2026年临沧市春运气象服务专报(第5期)