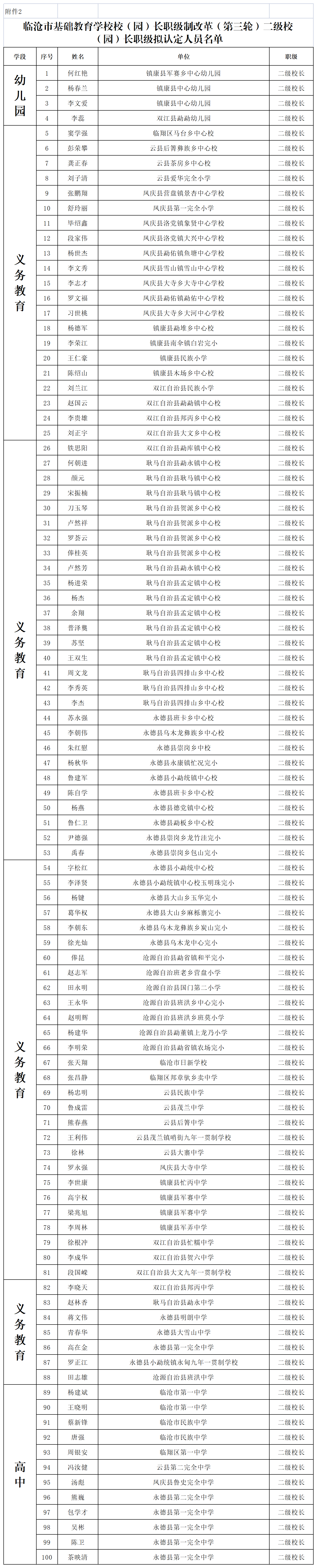
根据《云南省教育厅办公室关于开展2025年全省基础教育学校校长职级评审和认定工作的通知》和《临沧市推行基础教育学校校长职级制改革工作的实施方案》等文件要求,已完成文件中规定的既定程序。现对临沧市基础教育学校校(园)长职级制改革(第一轮)一级、二级校(园)长职级拟认定人员(详见附件1、附件2)进行公示。最终认定全市基础教育学校一级、二级校(园)长职级人员数,将按县(区)和市直学校一级至五级校(园)长资格条件符合人数的5%、25%比例确定。
公示时间为2025年10月28日-11月3日,公示期间,相关单位和个人若对校长职级评审过程或结果产生质疑,可向个人申报职级评定的市教育体育局提出申诉,市教育体育局将申诉情况交由职级申诉委员会进行复核,职级申诉委员会在7个工作日内给出复核结果及处理建议报市教育体育局,由市教育体育局作出处理意见。
反映公示对象的情况和问题,应坚持实事求是的原则,如借机诽谤和诬告,一经查实,将向相关部门如实反映进行严肃处理,市教育体育局联系电话:0883-2124315。

