中央人民政府
云南省人民政府
临沧市人民政府
本站支持IPv6/IPv4
无障碍浏览
长者模式
临沧市人民政府
返回首页
政府信息公开
政府信息公开指南
政府信息公开制度
国家相关文件
云南省文件
临沧市文件
政策文件
国务院行政法规库
云南省规章
规章
规范性文件
其他文件
临政发
临政办发
临政任
市委文件
法定主动公开内容
政府领导
领导活动
机构职能
政府会议
政府常务会议
政府全体会议
政府其他会议
政策解读
国务院政策解读
云南省政策解读
临沧政策解读
规划信息
专项规划
国土空间规划
临沧市其他规划
统计信息
统计公报
统计信息
统计年鉴
财政信息
财政资金直达基层
政府预决算
部门预决算
三公经费
行政事业性收费
政府工作报告
发展计划报告
基层政务公开
重大项目建设
批准服务和监管
项目批复
招标投标信息
质量安全监督信息
竣工、施工有关信息
重大建设项目信息
投资审批
建设环境影响评价
行政权力事项
行政许可及其他管理事项
行政处罚和行政强制
行政事项办事指南
行政执法信息公开
重点领域信息公开
公共资源配置
国有土地使用权
矿产权
政府采购
工程建设项目招投标
社会公益领域
民生信息
人事信息
人事任免
招考招聘
公务员招录
云南省公务员招录
政务公开工作动态
重大决策预公开
制度及目录
重大决策听证事项
民意征集
决策后评估
政府网站年度工作、监管报表
国有企业信息
新闻发布
云南省网上新闻发布厅
临沧新闻发布会
权责清单
其他法定信息
人大建议政协提案
人大建议和政协提案年度办理工作情况
人大建议办理结果
政协提案办理结果
双随机、 一公开
政府信息公开年报
2025年
2024年
2023年
2022年
2021年
2020年
政府信息公开基本目录
市政府公报
市级/县(区)平台链接
依申请公开
首页
>
法定主动公开内容
>
行政执法信息公开
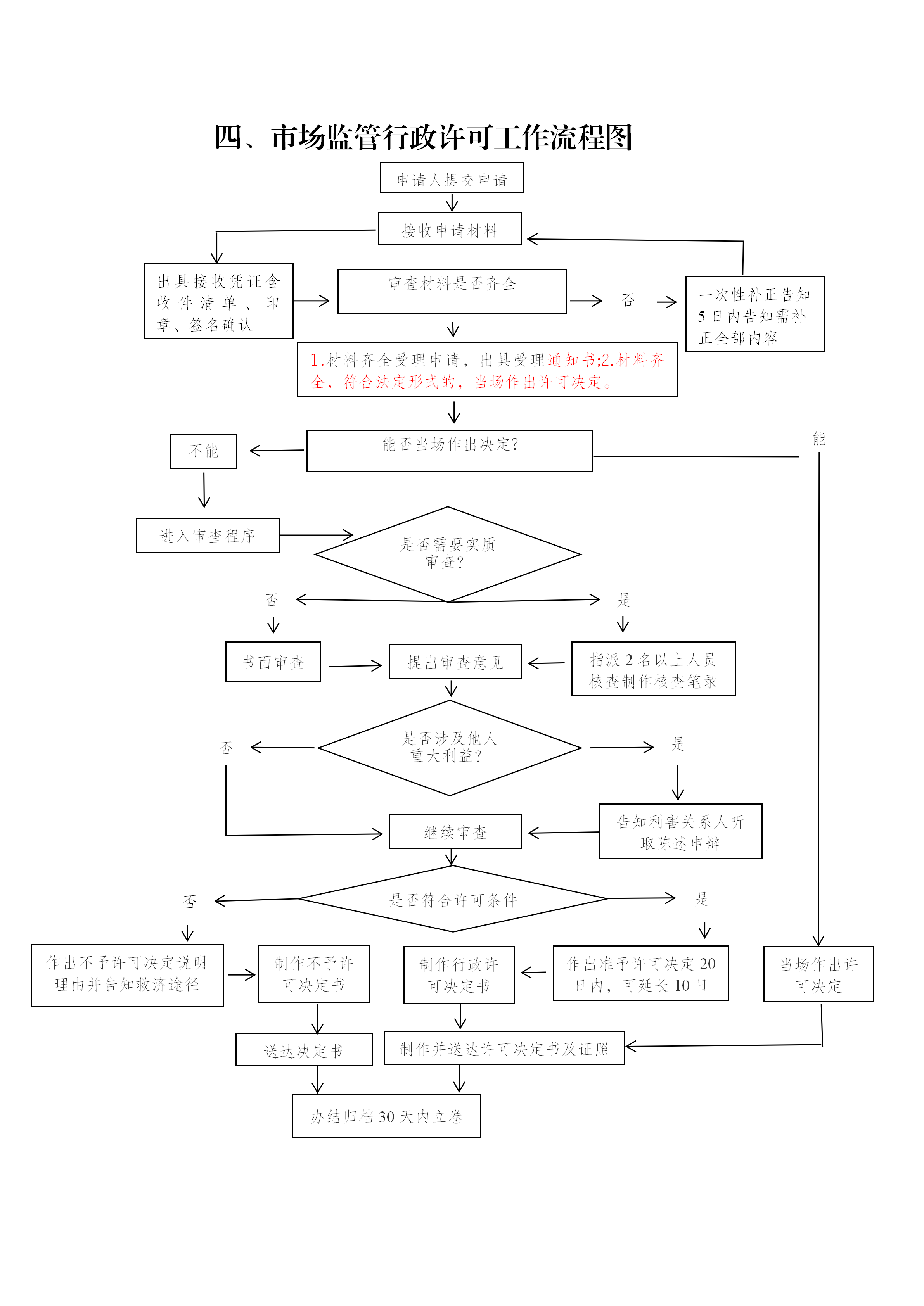
市场监管行政检查、行政处罚、行政强制、行政许可流程图
日期:2026-03-11 12:06
来源:市市场监督管理局
浏览:138次
字体:【
大
中
小
】
市场监管行政执法流程图(2026.3.11).docx
扫一扫在手机打开当前页面
分享:
打印
关闭
上一篇:
临沧市医疗保障局行政检查工作流程图
下一篇:
行政检查、处罚、许可工作流程图